燃氣客戶服務指南
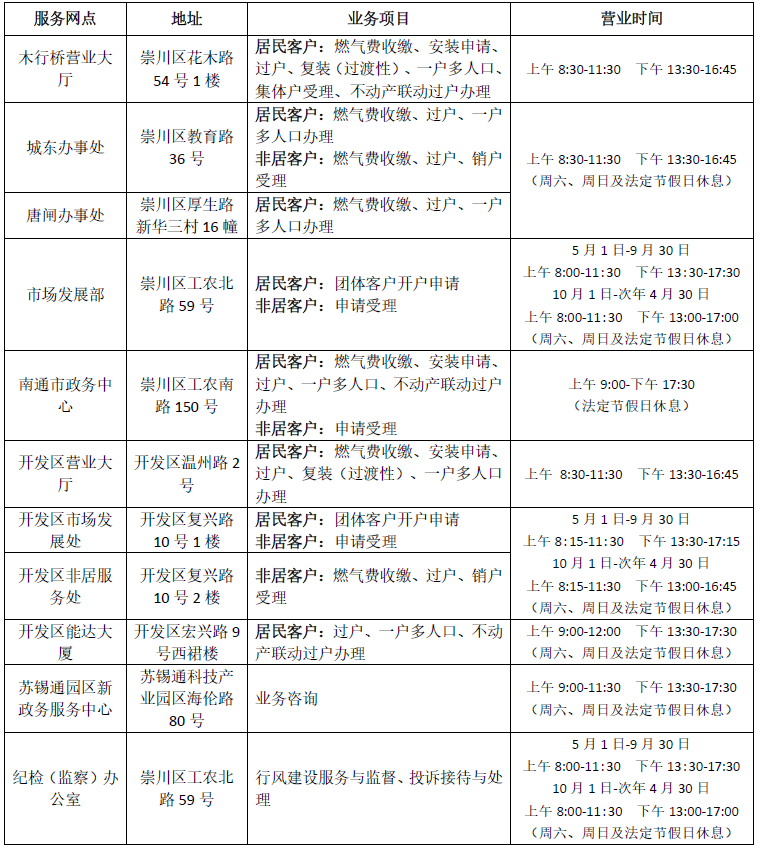
一、管道燃氣業務服務網點

二、管道燃氣安裝申報途徑
擬申請接入管道燃氣的居民、非居客戶,可通過以下途徑申請:
(一)電話申報
居民客戶管道燃氣工程安裝費進房價的直接撥打南通大眾燃氣24h服務熱線968007。
非居客戶可直接撥打85521792(崇川區市場發展部)、83596709(開發區市場發展處)。
(二)線上申報
南通大眾燃氣微客服、南通大眾燃氣官網(網上營業廳)。
(三)線下申報
燃氣業務服務網點(詳見服務指南第一條)。
三、管道燃氣安裝申報流程
(一)居民客戶管道燃氣安裝申報流程
1、零星戶線下申請管道燃氣安裝時,需攜帶本人身份證、房屋產權證原件或購房合同,前往服務網點辦理,由窗口服務人員做好信息登記和現場勘察派工。
2、經勘察核實現場具備條件后,客戶方可辦理管道燃氣工程安裝費繳納手續,并簽訂供用氣合同,后續由我公司安排人員上門裝表通氣。
3、如選擇線上申報,客戶可根據界面提示上傳相關資料,供用氣合同簽訂環節前置,其余不變。
4、對于實行管道燃氣工程安裝費進房價的客戶,可直接撥打我公司24h服務熱線968007預約安裝。若進房價客戶無檔案,可撥打電話85521792我公司市場發展部。
5、對于房地產開發單位提出的住宅小區燃氣配套,可直接聯系我公司市場發展部門。
(二)非居客戶管道燃氣的申報流程
1、受理申請環節
(1)非居客戶可通過服務指南第二條羅列的申報途徑進行業務咨詢、提出用氣接入申請意向;
(2)市場發展部門人員接收用氣接入申請意向后,在規定時限內上門初勘,判斷周邊燃氣管網接入條件,核對客戶相關基礎資料,對存在不合規項的用氣場所,明確告知客戶整改要求;
(3)對客戶資料齊全且周邊燃氣管網具備接入條件的,市場發展部門人員協助客戶填寫《非居客戶天然氣配套申請表》,正式受理申請。
2、方案編制環節
(1)設計單位根據客戶申報資料完成供氣方案、方案確認以及施工圖設計;
(2)市場發展部門人員按圖進行預算編制,向客戶進行預算報價及合同簽訂。
3、施工驗收環節
相關費用到帳后,市場發展部門將配套工程進行派發,由工程管理部組織施工、驗收、通氣和工程移交。
四、燃氣費的繳納途徑
(一)居民客戶燃氣費的繳納途徑
1、前往線下服務網點繳費,即客戶在抄表后第二日起三十日內憑燃氣繳費卡到我公司相應的服務網點或郵政儲蓄銀行繳納燃氣費。
2、委托代扣,即客戶可在我市各大銀行對該行銀行卡開通燃氣費代扣業務,實現自助繳費。
3、線上繳費,即客戶可在微信、支付寶(自助繳費)、電信天翼云以及相關手機銀行等生活繳費功能輸入燃氣戶號,按時繳納燃氣費。
(二)非居客戶燃氣費的繳納途徑
1、前往線下服務網點繳費,其中城東辦事處每月12—20日為收費日。
2、銀行轉賬,即客戶可通過銀行轉賬直接把燃氣費匯入我公司交通銀行南通分行營業部賬戶(326008602018000150089、開發區326008602018170013542),憑銀行回單到相應的服務網點換取燃氣費發票,也可提供郵箱信息接收燃氣費電子發票。其中崇川區城東辦事處柜面電話0513-83583309,開發區非居服務處電話:0513-83591506。
3、同城委托代扣,即客戶可在線下服務網點填寫簽訂銀行同城特約委托收款結算燃氣費的協議,經雙方蓋章后,兩聯交客戶,一聯自行保管,一聯送至開戶銀行辦理托收。我公司每月做代扣單送交行營業部代扣燃氣費,客戶應在每月收費期內保證賬戶余額好扣費,燃氣費發票以電子形式發送至客戶郵箱。
4、微信、支付寶線上繳費,即通過生活繳費界面綁定燃氣戶號,按時繳納燃氣費。
五、燃氣產權變更(更名)業務
(一)居民客戶燃氣產權變更
原則上,新住戶應與原燃氣產權人一同到相應的服務網點辦理燃氣產權變更手續,填寫過戶申請表(雙方簽字確認)、結清相關費用(燃氣使用費)、簽訂供用氣合同。其中,新住戶應攜帶以下材料:
1、房屋產權證;
2、購房合同(協議)原件(購房合同或協議中必須明晰燃氣產權歸屬);
3、新住戶身份證;
4、原燃氣產權人身份證復印件(如原燃氣產權人攜身份證一同前來,可免)
新住戶如無法與原燃氣產權人聯系,需在以上基礎上增加本人現場書寫的紙質承諾,明確如與原燃氣產權有糾紛,自行負責。
(二)非居客戶燃氣產權變更
1、房屋產權人與燃氣產權人相同時應提供以下材料
1)新客戶提供以下資料
a)房屋產權證或購房合同復印件或租房合同復印件;
b)營業執照復印件(單位)、經營人身份證復印件(個體);
c)經辦人身份證復印件。
2)原客戶提供以下資料
a)營業執照復印件、公章(單位),原客戶身份證復印件(個體);
b)經辦人身份證復印件(經辦人不是燃氣產權人,需帶燃氣配套設施所有權人“燃氣產 權過戶辦理委托函)”;
c)原預購氣款收據。
2、房屋產權人與燃氣產權人不相同時應提供以下材料
1)新客戶提供以下資料
a)房屋產權證或購房合同復印件或租房合同復印件;
b)營業執照復印件(單位)、經營人身份證復印件(個體);
c)與原燃氣產權人簽訂的轉讓協議;
d)經辦人身份證復印件。
2)原客戶提供以下資料
a)營業執照復印件、公章(單位),原客戶身份證復印件(個體);
b)經辦人身份證復印件;
c)原預購氣款收據。
六、非居燃氣銷戶業務
燃氣產權單位應攜帶:
(1)營業執照復印件(或工商管理的銷戶證明)兩份
(2)法人身份證復印件兩份
(3)經辦人身份證復印件一份
(4)燃氣預繳款收據原件
(5)法人在南通開戶的銀行卡號(或單位賬號)、開戶銀行名稱、法人姓名(或單位賬戶名稱)
(6)單位公章
七、居民客戶對燃氣表計量存疑要求換表怎么辦?
(一)解釋說明:
客戶對燃氣表計量有疑議,熱線服務中心或首問服務人員應給予合理解釋和說明,解釋和說明內容如下:
民用燃氣表已經過出廠檢驗和南通市計量檢定測試所對表具使用前的首次檢定,在燃氣表上明顯位置已貼有由南通市計量檢定測試所出具的燃氣表強檢合格證。
熱線服務中心給予查找歷史數據,分析歷史用氣量規律并進行相關解釋說明,盡可能讓客戶理解滿意。如果客戶對解釋和說明仍不滿意的,進入下道程序,轉運行部門服務人員。
(二)客戶申請換表服務:
運行部門服務人員對客戶資料進行查詢,并根據燃氣表實際情況分類處理。
對燃氣表使用年限超過10年及以上,一般應予更換;
對使用年限在10年以內但分析發現計量異常的,給予換表服務,客戶同意換表的,可填寫《換表申請表格》;
對使用年限在10年以內且數據分析無異常的,盡可能通過解釋說明處理。其中,如客戶仍對燃氣表的計量有疑議且并不同意換表的,轉拆表送檢流程;如客戶仍對燃氣表的計量有疑議且要求換表的,運行部門需根據公司相關管理規定進行審批。對公司不批準換表申請,經解釋后客戶仍堅持換表的,轉拆表送檢流程。
(三)客戶拆表送檢流程:
對燃氣表的計量有疑義且并不同意換表的,由客戶向轄區區一級市場監管部門申請表具計量異議檢測。
市場監督管理局經受理后會同南通市計量檢定測試所工作人員、我公司工作人員及客戶四方共同在場,由燃氣公司工作人員拆除原燃氣表并封存后,交予計量所檢測。
由客戶到法定檢定機構索取檢定報告,根據檢定報告按下列辦法處理:
如檢定結果不符合國家檢定規程規定的,按《江蘇省城鎮燃氣服務質量標準》的規定,檢定結果超過國家標準正偏差的,燃氣公司應按照檢定誤差測算,給予客戶檢定之日起前12個月的計量誤差補償,燃氣表安裝使用不足12個月的,按實際使用時間給予計量誤差補償,更換新燃氣表。檢定結果超過國家標準負偏差的,更換新燃氣表。
如檢定結果符合國家檢定規程規定的,客戶向燃氣公司辦理復表申請、支付拆裝表的相關費用,燃氣公司予以復裝;或客戶支付換表費用后,予以換表。
八、居民客戶對燃氣遠程抄表系統應注意哪些事項?
燃氣遠程抄表系統屬于先進的智能抄表系統,可從燃氣公司抄表中心或樓幢底層單抄器處抄收客戶燃氣表讀數,極大地方便了客戶的生活。為使該系統穩定可靠地運行,請注意以下事項:
1、該系統采用精密電子技術,為了您的自身安全及今后對系統的維護,裝修時務必不得將燃氣表封死,燃氣表周邊不得堆砌雜物。
2、因裝修確需移表或拆移表線時,請及時與我公司服務熱線聯系(電話:968007),我們將派專業人員上門服務,否則容易造成設備的損壞和影響您的用氣。
3、為了保證數據準確,在系統調試及運行階段,我公司抄表、遠程表維護人員將定期或不定期入戶核對數據,運行階段每半年至少要進戶對燃氣表進行校對和安全檢查一次,屆時請您予以支持和配合。
4、因裝修不當等造成的人為損壞,須進行整改恢復,并請照價賠償。發現異常現象請及時與我公司服務熱線聯系。
5、遠程抄表系統出現故障時,燃氣費用結算以抄表人員上門見表讀數為準。
6、如您將房屋進行二次交易,請和新房主講清楚遠程抄表系統的有關注意事項。
九、燃氣工程的設計、施工有什么要求?
燃氣工程的設計、施工,應當由持有相應資質證書的設計、施工單位承擔,并應符合國家有關技術標準和規范。禁止無證或超越資質證書規定的范圍承接燃氣工程設計、施工任務。
十、燃氣客戶延伸服務有哪些方面?
客戶可以通過公司線下服務網點、24小時服務熱線、微客服等途徑進行延伸有償服務的業務辦理申請。收取有關費用時,我公司工作人員應向客戶提供收費價目表。
(一)居民類延伸服務
如我公司相關部門工作人員在進行全裝修房配套、戶內安檢、零星戶安裝、管道維修等過程中發現,表后管、表后用氣設備等存在安裝、更新、維修等需要時,根據客戶自愿,可由我公司延伸服務隊伍提供有償服務。其中,主要包括:
1、表后燃氣軟管、金屬軟管的更換
2、表后三通接駁
3、燃氣灶、熱水器的維修及其相關配件的更換
4、全裝修房配套表后燃氣管及相關燃氣器具和配件的安裝施工
(二)非居類延伸服務
如因客戶單方需要,需對表前燃氣設施進行改造,或由客戶自行負責的表后燃氣設施存在安裝、維護、改造等需求時,客戶可專門委托我公司延伸有償服務。其中,主要包括:
1、表前燃氣設施的改造
2、表后燃氣設施的各類報修(燃氣泄漏、燃氣設施損壞、零配件更換等)
3、表后燃氣管改造
4、周期安排外的安檢
5、燃氣管道銹蝕維修
6、可燃氣體報警裝置安裝
7、其他
十一、客戶在裝潢前需改動戶內燃氣設施怎么辦?
客戶對用氣場所進行裝潢時,確需拆、改燃氣設施的:請撥打我公司24h服務熱線968007進行聯系。客戶不得自行拆改燃氣管道,以免因不符合燃氣安全規范,造成事故隱患,危及自身安全。我公司將以完善的服務、規范的施工、合理的收費為客戶服務。